ニュース

写真

学習支援

代表者挨拶

企画概要

 

・球状星団のmass segregation

・対数螺旋

・角運動量輸送

・ばねポテンシャル中の2物体の運動

・非軸対象ポテンシャル中の運動

・べナール対流

・ブラウン運動

・ブラックホール中の光の軌道

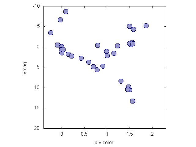
・HR図

・連星の楕円運動

・プランクの輻射公式

・膨張宇宙

・クーロン力

・オーロラ

・サイクロトロン運動

・重力波

・ジーンズ方程式

・球状星団の速度空間

・回転による密度構造

・複素平面における一次変換

・Hall-MHDシミュレーション

・リンドブラッド共鳴

・複素ポテンシャル

・偏光

・解の安定性

・ファン・デル・ポル方程式

・ダフィン振動子

・matplotlib/seaborn

・教師なし学習

・教師あり学習

・tkinter Application